Z6尊龙

19918966162

400-117-6658

Z6·尊龙「中国区」官方网站
行业资讯

湖南:省级及以上产业园区内构筑屋顶全数两全建设散布式光伏

功夫: 2022-12-12

/

浏览量: 2914

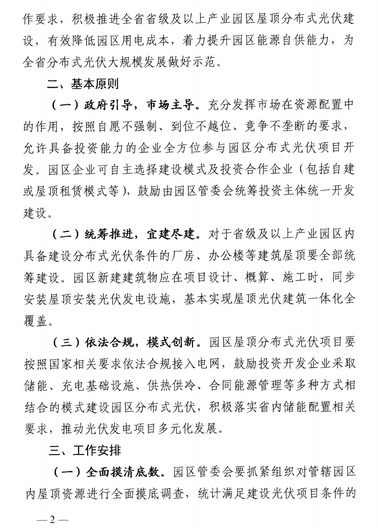
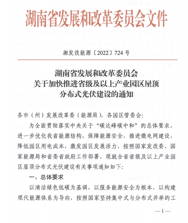
近日,湖南省发改委印发《关于加快推动省级及以上产业园区屋顶散布式光伏建设的通知》,文件要求对于省级及以上产业园区内具备建设散布式光伏前提的厂房、办公楼等构筑屋顶要全数两全建设。园区新建构筑物应在项目设计、概算、施工时,同步装置屋顶装置光伏发电设施,根基实现屋顶光伏构筑一体化全覆盖。

全文如下:

光伏电站_家用太阳能光伏发电_光伏发电代理加盟

光伏电站_家用太阳能光伏发电_光伏发电代理加盟

光伏电站_家用太阳能光伏发电_光伏发电代理加盟

光伏电站_家用太阳能光伏发电_光伏发电代理加盟

光伏电站_家用太阳能光伏发电_光伏发电代理加盟

光伏电站_家用太阳能光伏发电_光伏发电代理加盟

光伏电站_家用太阳能光伏发电_光伏发电代理加盟



上一篇: 两部门:研发新型光伏一体化技术系统等 支持城镇低碳系统下一篇: 国度能源局:1-11月全社会用电量同比增长3.5%

有关文章

查看更多
QQ征询
QQ征询
在线征询
在线征询
Z6·尊龙「中国区」官方网站
400-117-6658
客服二维码
客服二维码
返回顶部
返回顶部
【网站地图】